各KIS经销商、K3/WISE经销商;各金蝶省公司:
为了进一步规范金蝶产品渠道秩序,防止违规窜货,营造公平竞争和健康发展的良性环境,提升伙伴经营KIS、K3/WISE产品的信心,在KIS迷你版、KIS标准版进行限制异地注册取得显著效果的基础上,于2014年6月3日起,针对金蝶KIS专业版、KIS商贸版、KIS旗舰版、KIS行政事业版与K3/WISE产品,用户注册系统(http://reg.kingdee.com)将限制异地注册。(2013年10月至今针对KIS迷你版、KIS标准版执行的限制异地注册规定不变,继续实行。)现就系统试运行阶段有关问题通告如下:
一、限制异地注册。产品注册过程中,系统将检查注册计算机上网的IP地址归属地,和产品授权归属地IP信息进行比对,如信息比对不匹配系统将禁止注册。
二、系统更新试运行后,用户注册时须在非代理服务器设置的上网环境下进行,否则产品注册过程终止。
三、窜货到非授权地的产品,将无法进行注册使用,需出货的伙伴自行解决问题。
四、更多详情,请查阅附件一:《用户注册系统更新说明》。
请KIS经销商、K3/WISE经销商,严格遵守相关制度要求,杜绝异地注册,窜货违规等行为,合法谋取利益,共同营造和谐、共赢的渠道环境!
KIS产品事业部
K3产品事业部
金蝶软件(中国)有限公司
2014-5-23
附件:KIS、K3/WISE用户注册系统更新说明
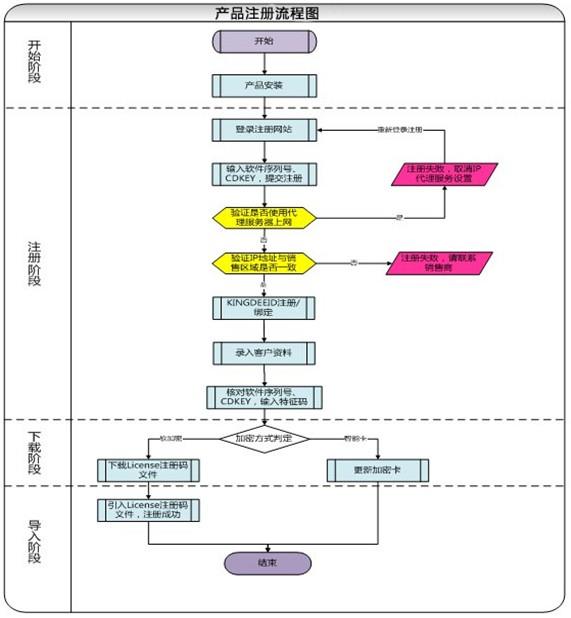
一、KIS、K3/WISE产品注册及校验流程:

注意事项:
1.注册过程中,提示“注册服务器检测到您正在使用代理服务器方式上网,为了保证您顺利完成注册,请取消代理服务器上网设置,采用其他上网方式进行注册。”
原因:KIS、K3/WISE产品在注册过程中,需要对注册计算机的真实IP地址归属地进行校验,所以系统检测到注册计算机使用了IP代理服务器,则产品注册过程终止,需要取消IP代理设置,重新注册。
2.注册过程中,提示:“尊敬的客户:您所使用的产品仅限制在“【XX】省区范围内注册使用”,你当前的使用地是【局域网(IP:YY)】省区。请您:取消使用代理服务器方式进行上网注册使用;或者,联系您购买产品的销售商,并注意选择符合您使用地的产品。有疑问可致电金蝶注册服务热线:0755-86073886(KIS线)或0755-86073354(K/3WISE线)咨询,谢谢”。
如下例图:
原因:注册计算机的IP地址归属地与产品授权归属地IP不一致,产品注册过程终止。
二、可能出现的问题及解决方法:
1.部分使用代理服务器上网的用户,需调整为正常上网方式才能进行注册;
2.窜货到非授权所在地(省/市)的产品将无法进行注册使用,需要窜货的分销商自行解决问题;
3.极小部分用户会出现IP无法识别的现象,请调整其他上网方式即可成功注册使用。